天塘山风电场第二批风电机组备品备件采购项目已具备采购条件,现公开邀请供应商参加采购活动。
1 采购项目简介
1.1采购项目名称:天塘山风电场第二批风电机组备品备件采购。
1.2采购人:郴州湘水天塘山风力发电有限公司(以下简称公司)。
1.3采购代理机构:无。
1.4采购项目资金落实情况:企业自筹,已落实。
1.5采购项目概况: 天塘山风电场位于郴州市桂阳县西北部,距桂阳县县城公路距离约70公里,地处北纬26°07′~26°36′,东经112°07′~112°41′之间。距离高速G0421许广高速流峰枢纽约40公里,运输道路经过加宽,场内检修道路宽度6米,交通较为便利,运输条件良好。
公司为发电企业,一、二期风电场共布置50台风力发电机组,总装机容量99.8MW。
本次拟为公司使用的哈电风能机组(机组型号:XEMC2000-105、XEMC2000-93)采购备品备件一批,现公开询价。
2 采购范围及相关要求
2.1采购范围: 备品备件供货、包装、运输、现场验收、质保期服务等。供货清单详见询价文件第五章 采购需求。
2.2交货期: 合同签订后30日内。
2.3交货地点: 天塘山风电场(湖南省郴州市桂阳县白水乡福隆村)
2.4货物质量标准或主要技术性能指标: 要求为原厂新品、正品,非返修品、仿制品、替代品。
3 供应商资格要求
3.1供应商不得存在下列情形之一:
(1)处于被责令停产停业、暂扣或者吊销执照、暂扣或者吊销许可证、吊销资质证书状态;
(2)进入清算程序,或被宣告破产,或其他丧失履约能力的情形;
(3)被采购人或采购人上级单位纳入黑名单;
(4)其他: 无。
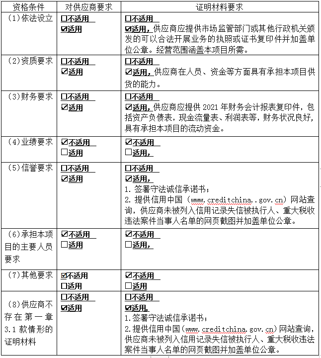
3.2供应商应满足如下要求:

4 响应保证金

5 确定成交供应商的方法
5.1最低价法
5.2采购人应当确定排名第一的成交候选供应商为成交供应商。若排名第一的成交候选供应商未通过履约能力和报价核查,采购人应按推荐的名单排序依次确定其他成交候选供应商为成交供应商。
6 采购文件获取
6.1供应商应当于2022年10月08日至2022年10月24日,在湖南省6766澳门有限公司网站(http://www.hhynfdc.com)上获取采购文件。
6.2供应商若对本项目采购需求、资格要求等有疑问的,应当于2022年 10月 24日12时00分前向采购人提出澄清要求。
7 发布公告的媒介
本次采购公告发布的媒介: 中国招标投标公共服务平台(http://www.cebpubservice.com)、湖南省6766澳门有限公司网站(http://www.hhynfdc.com)上发布。
8 响应文件递交方式及截止时间
供应商应于响应截止时间(2022年10月24 日12时00分)前,将响应文件密封和标记后,以快递或现场递交的方式送达采购人,送达地址:湖南省郴州市桂阳县龙潭街道欧阳海路96号城领国际6栋1单元104。邮寄件以收件人签收时间为准,因快递公司延迟邮寄的,收件人拒收并由寄件人承担此后果。
9 监督部门
监督部门:湖南省6766澳门能源事业部安全监察部
地址:湖南省长沙市韶山北路370号防汛大楼25楼
电话:0731-85483178
10 其他
10.1 采购人在签署采购合同时及合同履行过程中,有权对采购标的的数量进行增加或减少的幅度: 5%。
10.2 本项目最高限价:人民币 贰拾肆万柒仟元整 (¥247,000.00 元 ),超过最高限价为无效报价。报价有效期不小于90天(自报价截止之日起计算)。本项目不接受联合体报价。要求开具全额13%专用增值税发票。
11 联系方式
采购人: 郴州湘水天塘山风力发电有限公司
地址: 湖南省郴州市桂阳县龙潭街道欧阳海路96号城领国际6栋1单元104
邮编:424400
联系人:张峰峰
联系电话:18573322667(手机)
电子邮箱:179394748@qq.com
文章附件下载
附件:询价文件(天塘山风电场第二批风电机组备品备件采购).docx
责编:严格
来源:湖南省6766澳门有限公司能源事业部